Instance Verification Kit (IVK)
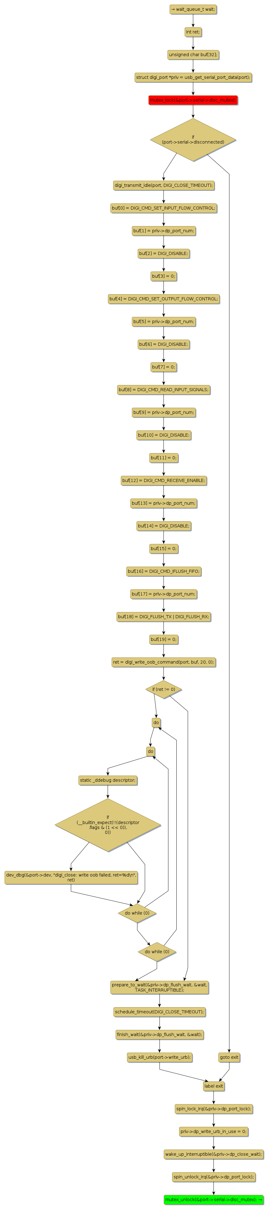
mutex lock @ [33170+38+/linux-3.19-rc1/drivers/usb/serial/digi_acceleport.c]
Instance Signature: disc_mutex
|
The Matching Pair Graph:
|
|
Function Name
|
Control Flow Graph (CFG)
|
Events Flow Graph (EFG)
|
Source Correspondence
|
|
digi_close
|
|
|
[33013+10+/linux-3.19-rc1/drivers/usb/serial/digi_acceleport.c]
|